2025-12-19
空间音频 IMU 测试方案解析
本文将系统介绍IMU 在空间音频中的关键作用,梳理行业在 IMU 检测与评估中面临的典型痛点,并重点阐述 CRYSOUND 基于三自由度转台的 IMU 传感器测试方案。从原理、测试流程及适用场景等方面展开说明CRYSOUND是如何帮助音频与智能穿戴厂商在量产阶段有效保障一致、稳定的空间音频体验的。
一、IMU 在空间音频里的角色:从“听见声音”到“感知空间”
近几年,TWS 耳机、头戴式耳机以及 AR/VR 设备纷纷把“空间音频”作为重要卖点。用户希望的不再只是简单的立体声,而是戴上设备后,能像在真实空间中一样感知声音的方向和距离:转头时,声音应仍然“固定”在那一侧;点头或仰头时,声音也要随之变化。而要让声音能再三维空间中固定,设备需要能实时理解用户的头部动作。

IMU(惯性测量单元)由陀螺仪与加速度计组成,能够检测设备的角速度与姿态信息,是空间音频中感知用户动作的核心传感器。当 IMU 不够精准或与音频算法匹配不好,就会出现常见的体验问题:
- 响应延迟:头已经转过去了,声音还在慢半拍地跟随,产生拖沓感甚至轻微眩晕;
- 跟踪不准:声音定位漂移、左右不对称,出现“音画不同步”的违和感;
- 抖动不稳:IMU 数据有噪声或抖动,导致声音位置来回晃动,难以长期佩戴。
随着全域音频AR、沉浸式通信等新应用的出现,耳机和头显正在从“听音设备”进化为“智能感知中心”。IMU 的稳定性和检测质量,也随之成为下一代智能穿戴设备的关键基础。
二、IMU 检测行业三大痛点
尽管IMU 在体验中的地位越来越重要,但在实际开发和量产中,“如何检测 IMU 是否好用”一直是一个容易被低估的问题。典型痛点主要集中在三方面:
1.缺乏针对空间音频的检测手段
传统耳机测试关注的是频响、失真、灵敏度等声学指标,很难量化“空间”和“动态”体验,缺少统一的客观标准。
2.缺乏高精度运动模拟,无法还原真实使用场景
空间音频体验与“转头、点头、歪头”等动作高度相关。人工旋转不仅难以保持速度和角度的一致,而且无法覆盖大范围角度和重复测试需求。缺少高精度、大角度的运动模拟设备,容易导致 IMU 在出厂前未被充分验证,最终变成用户手中的漂移或延迟问题。
3.检测效率低,很难进行产品全检
如果所有设备进行人工检验,量产节拍会受到严重影响,只能对少量抽检样品进行测试,无法做到全检。
针对这些问题,CRYSOUND 提出了一套专门面向空间音频和智能穿戴场景的 IMU 传感器测试方案,希望在“精度、效率、标准化”之间找到平衡。
三、CRYSOUND 空间音频 IMU 测试方案概览
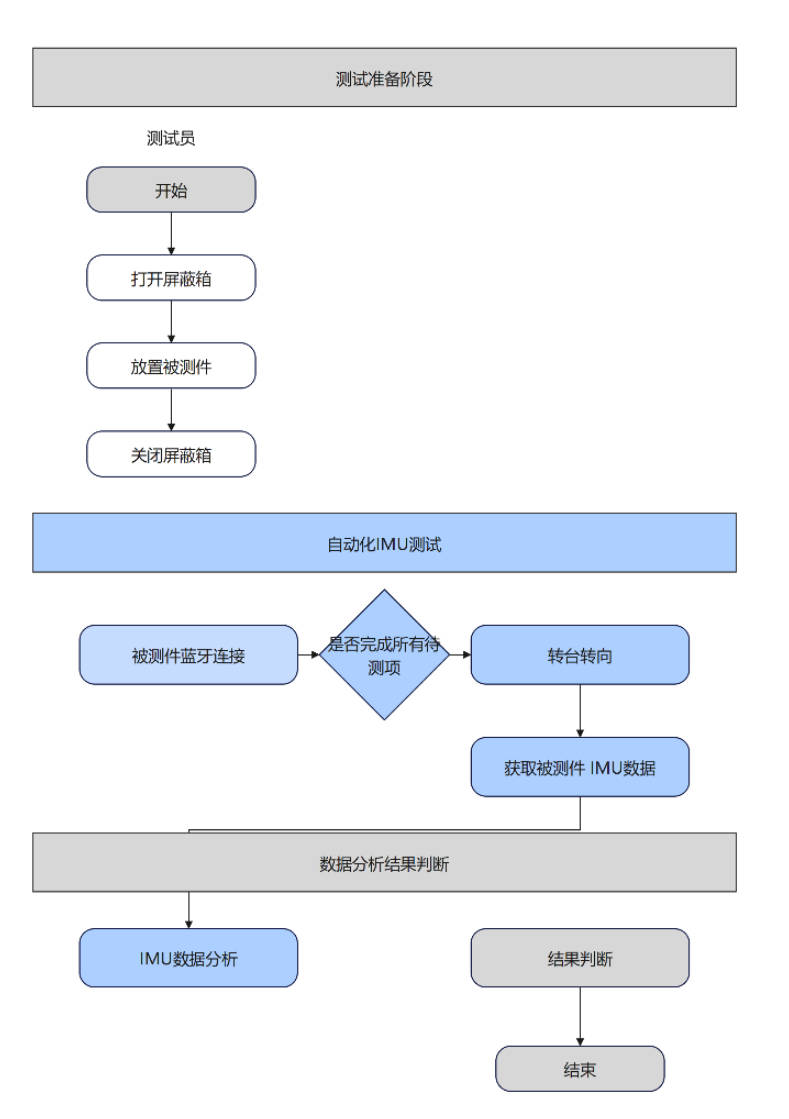
CRYSOUND 的 IMU 测试方案,目标是为空间音频相关应用提供客观、量化、自动化的检测手段。整个系统由上位机软件、三自由度转台、通信接口(如蓝牙适配器)、屏蔽箱及定制治具等部分构成,可在模拟实际头部运动的同时,采集被测设备的 IMU 数据并进行分析。
在典型测试流程中,上位机通过蓝牙 Dongle 或有线方式与被测设备建立连接,发送指令打开空间音频相关功能或 IMU 数据输出通道。随后,上位机控制三轴转台依次转动到预设姿态,获取 IMU 在各个姿态下的输出数据,并通过算法判断姿态角是否精准。整个过程由系统自动执行,操作员只需完成放置产品和启动测试的动作,从而减少了培训成本和人为操作误差。

四、关键硬件:三自由度转台与配套模块
在空间音频IMU 测试中,三自由度转台是一种更可控、也更适合量产的实现方式。它能够在三个姿态轴向上精确复现头部的转动、俯仰和侧倾动作,并通过程序化控制保证每次运动轨迹一致。相比依赖人工或简化机构的测试方式,三自由度转台可以在保证测试精度的同时,提高重复性和节拍稳定性,从而满足量产全检对一致性和效率的要求:
- 底部转台:模拟左右“转头”(Yaw);
- 侧向转台:模拟“点头”(Pitch);
- 中部转台:模拟“歪头”(Roll)。
转台的绝对定位精度可达±0.05°,重复定位精度约为 ±0.06°,同时具备良好的自锁与消偏性能,这为 IMU 姿态角精度评估提供了可靠基础。

在通信和测试环境方面,方案采用了CRY576 蓝牙适配器作为无线连接通路,用于快速与被测设备配对并获取 IMU 数据;同时配套屏蔽箱,用于隔绝外界电磁干扰,避免连接到非本次测试的蓝牙设备,保证通信稳定性。如果被测件的蓝牙功能受限,系统也支持通过串口等有线方式获取数据。
五、方案特点:在哪些方面真正解决了问题?
在上述硬件和流程的基础上,CRYSOUND 的 IMU 测试方案主要在以下几个维度为厂商带来实际价值:
- 高精度运动模拟:通过高精度伺服电机和三自由度结构,实现大角度范围内的可控运动,能够较好地复现用户在佩戴设备时的头部转动姿态,避免人工测试的不确定性。
- 测试速度与节拍可控:转台最高转速可达200°/s,配合蓝牙快速连接与自动指令交互,单件六姿态测试时间约60s,可支持全检。
- 客观量化的判断标准:测试以IMU 输出数据为基础,直接衡量三种姿态角的精准度,减少人工判断带来的误差。测试结果可导出为报表或原始数据格式,支持MES,可对接客户内部系统。
六、适用场景
这套IMU 测试方案主要面向智能穿戴和空间音频相关领域的厂商,典型应用场景包括:
- 蓝牙耳机(尤其是支持空间音频的TWS 和头戴式耳机)IMU 偏移校准与出厂检测;
- VR 手柄或相关设备的静态多姿态角度一致性验证;
- 手机等终端的陀螺仪出厂测试;
- 智能手环、手表等穿戴设备的陀螺仪校准。
如果你正在为空间音频相关产品寻找IMU 测试方法,或希望进一步了解测试项目、配置清单与实际部署方式,欢迎与CRYSOUND联系。我们也可以根据不同产品形态和测试需求,提供更具针对性的技术建议和方案讨论。
